21+ draw io class diagram

Also derive a POS expression for the Half Adder and draw its logic circuit. The simple to use Creately platform can truly scale to support enterprise class adoption with a multitude of use cases.


治療下肢靜脈潰瘍的敷料及局部用藥 Norman G 2018 Cochrane Library

Each of these 55000 training images are associated with a label representing the class to which that image belongsThere are 10 such classes0129Class labels are represented in one hot encoded formThus the labels are stored in form of numpy array of shape 5500010 and is referred to as mnisttrainlabels.

. Diagramjs Core library for creating and displaying diagrams. 3 c Simplify the following expression and also draw the circuitgate for the reduced expression. A Draw the circuit diagram for a 3 to 8 Decoder.

Show the stepwise working along with the laws used 4. In the particular example the region corresponding to subset A and not B will be three times larger in area than the region corresponding to subset A and B. For instance bpmn-js is the diagramjs extension to render BPMN 20 diagrams.

Multi-set objects instead new in version 07. 3 b Draw the truth table for a Half Adder. And draw a two-circle venn diagram with respective region areas.

The role of the class Pet is to represent attributes and behavior of a pet while the class PetMaster starts the program instantiates the class Pet and calls its methods. Your typical projects will consist of multiple Java classes but only one of them will have have the main method which is the entry point of the application. Alternatively you can simply provide a list of two set or Counter ie.

Already loved by 1000s of happy customers Creately is able to help teams realize the power of working and collaborating visually with. Its used by BPMNio the creators of this library as a building block for a number of other libraries by the same company for specifying business process models decision models and case plan models.


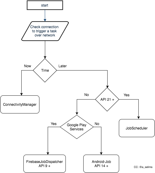
Simple But Effective Android Connectivity By Selim Salman Medium


Pin On History


Historicflemington Com


10 Types Of Diagrams How To Choose The Right One Venngage


21 Spring Mvc Rest Interview Questions Answers For Beginners And Experienced Developers By Javinpaul Javarevisited Medium


Pin On Bloodborne


Esquema De La Ilustracion De La Hoja De Leaf Outline Palm Leaf Art Leaf Drawing


Get 21 F D 2f Izobrazhenie A Lire


10 Types Of Diagrams How To Choose The Right One Venngage


View Of Florence A Web Based Grammar Of Graphics For Making Maps And Learning Cartography Cartographic Perspectives


Historicflemington Com


Gs1 Product Image Specification Standard Gs1


2


2


Uml Sequence Diagram For Online Taxi Service System The System Shows The Sequence Of Events Of An Online Taxi Bookin Sequence Diagram Activity Diagram Diagram

Iklan Atas Artikel

Iklan Tengah Artikel 1

Iklan Tengah Artikel 2

Iklan Bawah Artikel